
麦芽,作为经典的药食同源食材,日常可用于肠胃养护,其相关的消化调节作用已在实验室动物实验中得到科学验证。但麦芽究竟依靠何种成分展现出相关活性,其背后的科学机制又如何?国际知名期刊Carbohydrate Polymers上发表的最新研究Anti-dyspeptic effects and comparative structural analysis of polysaccharides from hulled and hulless barley-based Hordei Fructus Germinatus,为这一问题给出了明确答案:多糖在实验室动物实验中表现出消化调节的相关活性,是麦芽中具有重要研究价值的天然活性成分。该研究通过系统的结构表征和动物实验,不仅用现代科学手段验证了麦芽的传统食养价值,更解析了麦芽多糖的结构特征与消化调理活性的关联,为传统食材的现代化开发与应用提供了精准的科学依据。

功能性消化不良是现代人高发的肠胃问题,常表现为餐后饱胀、胃排空延迟、上腹不适等症状,其发生与胃肠动力不足、消化液分泌紊乱、胃肠激素调节失衡等因素密切相关。在传统的饮食养护中,麦芽因温和的食养特点成为优选,但长期以来,其具体的活性成分、相关作用机制缺乏系统的现代科学论证。此次研究以我国常见的裸大麦和带壳大麦为原料制备,通过标准化的提取、纯化工艺,分离得到两种核心多糖组分(LBP裸大麦麦芽多糖、DBP带壳大麦麦芽多糖),并借助高效体积排阻色谱、核磁共振光谱、甲基化分析等先进技术,完成了对麦芽多糖的精细结构解析,同时通过动物实验验证了其消化调节相关实验活性。
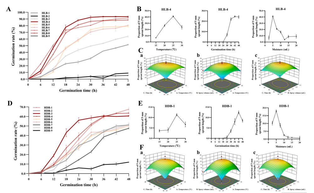
为保证麦芽原料的标准化,如下图1,研究团队通过单因素试验结合响应面法,对大麦发芽的温度、时间、喷液量等关键参数进行优化,确定了芽长≥5 mm的最佳发芽条件,为麦芽的规范化制备提供了量化参考。经DEAE纤维素色谱和凝胶色谱纯化后,得到纯度较高的中性多糖单体pLBP和pDBP,二者均以阿拉伯糖、葡萄糖和木糖为主要单糖单元,但结构特征存在显著差异:裸大麦麦芽多糖pLBP分子量为37.71 kDa,主链由β-D-葡聚糖和β-D-木聚糖构成,分支位点分布在阿拉伯糖残基O-2/O-3位和木糖残基O-3位,分支密度更高;带壳大麦麦芽多糖pDBP分子量为23.81 kDa,主链以β-D-葡聚糖为主,分支位点集中在葡萄糖残基O-3/O-4位,结构相对简单。微观形貌上,两种多糖均呈现多孔结构,pLBP孔隙更大、分布疏松,pDBP孔径更小、排列致密,这种结构上的差异,成为二者消化调节的相关实验活性不同的重要基础。

图1 9个裸大麦品种(A)和带壳大麦品种(D)的发芽率;裸大麦(B)和带壳大麦(E)的发芽温度(X₁)、发芽时间(X₂)及喷液量(X₃)对芽长≥5 mm 种子占比的影响;相应的响应面图(C、F)展示了 X₁X₂(a)、X₁X₃(b)及 X₂X₃(c)的交互作用
为验证麦芽多糖的消化调节相关实验效果,研究团队建立洛哌丁胺诱导的小鼠功能性消化不良模型,并开展大鼠胃功能专项实验,从胃肠动力、胃肠激素调节、消化液分泌三个核心维度,系统评价了LBP和DBP的相关实验作用。实验结果显示,两种麦芽多糖均能在动物实验中展现出改善肠胃消化相关指标的效果,且裸大麦麦芽多糖LBP的相关实验表现更为突出。
在胃肠动力调节相关实验方面,如下图2,LBP和DBP均能显著提高消化不良小鼠的小肠推进率和胃排空率,有效缓解实验模型中胃排空延迟的问题,其中高剂量LBP对胃排空的促进效果与临床常用促动力药相当;在胃肠激素层面,二者可显著升高模型小鼠血清中胃动素(MLT)、P物质(SP)等兴奋性胃肠激素含量,调节生长抑素(SS)、血管活性肠肽(VIP)等抑制性激素水平,恢复胃肠激素的平衡调控,从信号传导层面推动实验模型中胃肠蠕动相关指标恢复正常;在消化液分泌方面,大鼠实验证实,LBP在中、高剂量下能显著增加胃液分泌量、提升胃蛋白酶活性,有效促进实验模型中胃酸和胃蛋白酶分泌,提升食物分解消化相关效率,DBP在高剂量下也能改善胃液分泌相关指标,二者均能提高实验动物的食物利用率,展现出良好的消化调节相关实验效果。

图2 LBP和DBP对小鼠胃肠动力及相关神经递质的影响:动物实验设计示意图(A);活性炭灌胃后推进距离的测定(B)与定量分析(C);LBP和DBP处理组小鼠的胃排空率(%)(D);血清胃动素(MLT)、P 物质(SP)、血管活性肠肽(VIP)及生长抑素(SS)水平(E-H)。数据以平均值 ± 标准误(mean ± SEM)表示(每组 n=6~8)。与对照组相比,*p<0.05、**p<0.01、***p<0.001、****p<0.0001(采用单因素方差分析结合杜凯氏多重比较检验)
研究同时揭示了麦芽多糖“结构决定活性”的科学规律:裸大麦麦芽多糖pLBP更高的分支密度,以及独特的阿拉伯糖相关分支结构,使其拥有更好的水溶性和胃肠环境相容性,能更高效地与肠道黏膜相互作用;同时其富含的阿拉伯糖残基因易被肠道微生物发酵产生短链脂肪酸,可进一步刺激胃肠蠕动,这也是其消化调理效果优于带壳大麦麦芽多糖pDBP的核心原因。
此次关于麦芽多糖的系统研究,具有重要的科学价值和应用意义:一方面,它用现代食品科学手段明确了麦芽展现出消化调节相关实验活性的核心物质为多糖,验证了这一传统药食同源食材的食养价值,让传统饮食智慧得到科学佐证;另一方面,首次对比解析了裸大麦和带壳大麦麦芽多糖的结构与相关实验活性差异,为麦芽的品种选择、标准化制备、高值化开发提供了精准的科学依据。 同时,研究建立的麦芽多糖提取、纯化、结构表征方法,也为麦芽相关食品的质量控制提供了技术支撑,推动传统食养食材向现代化、标准化、产业化方向发展。
特别声明:本文中涉及的研究结果均来自实验室动物实验,不构成药品、保健食品的功效宣称,麦芽及麦芽多糖相关产品的开发、生产与食用均需严格遵循食品相关法律法规。
本文所有科普内容,均基于相关的学术研究支撑,具体来源于学术论文Anti-dyspeptic effects and comparative structural analysis of polysaccharides from hulled and hulless barley-based Hordei Fructus Germinatus(《带壳与裸大麦麦芽多糖的抗消化不良作用及结构对比分析》)。该论文发表于期刊Carbohydrate Polymers(《碳水化合物聚合物》),发表时间为2026 年,DOI: 10.1016/j.carbpol.2026.124892,为文中的科普知识提供了专业的科学依据。
